您所在的位置:首页 > 协会活动 > 新闻报道 > 正文浏览 正文详情

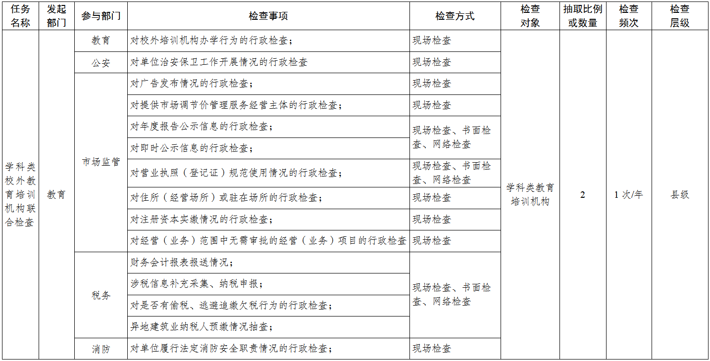
学科类校外培训机构2026年度跨部门“双随机、一公开”联合监管计划(市级制定)

日期:2026/3/23 11:01:40 来源:民办教育协会 浏览:29

字体放大 字体缩小

发布时间:2026-03-19 来源:市教育局办公室